股票代码
920037
CN
EN
首页
首页
关于我们
关于我们
公司简介
社会责任
技术实力
技术实力
产品系列
产品系列
Grandsyn™ 绝缘纸和纸板
Grandsyn™ 绝缘结构件
Grandsyn™ 整体出线装置
Grandsyn™ 层压木
绝缘材料超市产品
投资者关系
投资者关系
新闻资讯
新闻资讯
公司动态
媒体报导
人才发展
人才发展
社会招聘
校园招聘
团队风采
联系我们
联系我们
CN
CN
EN
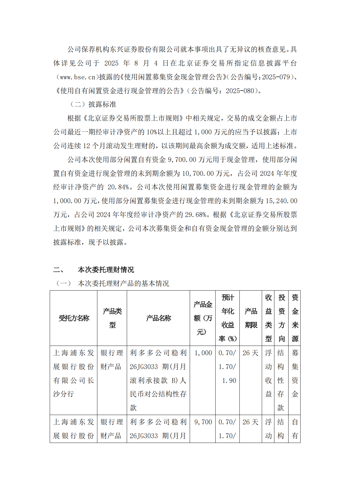
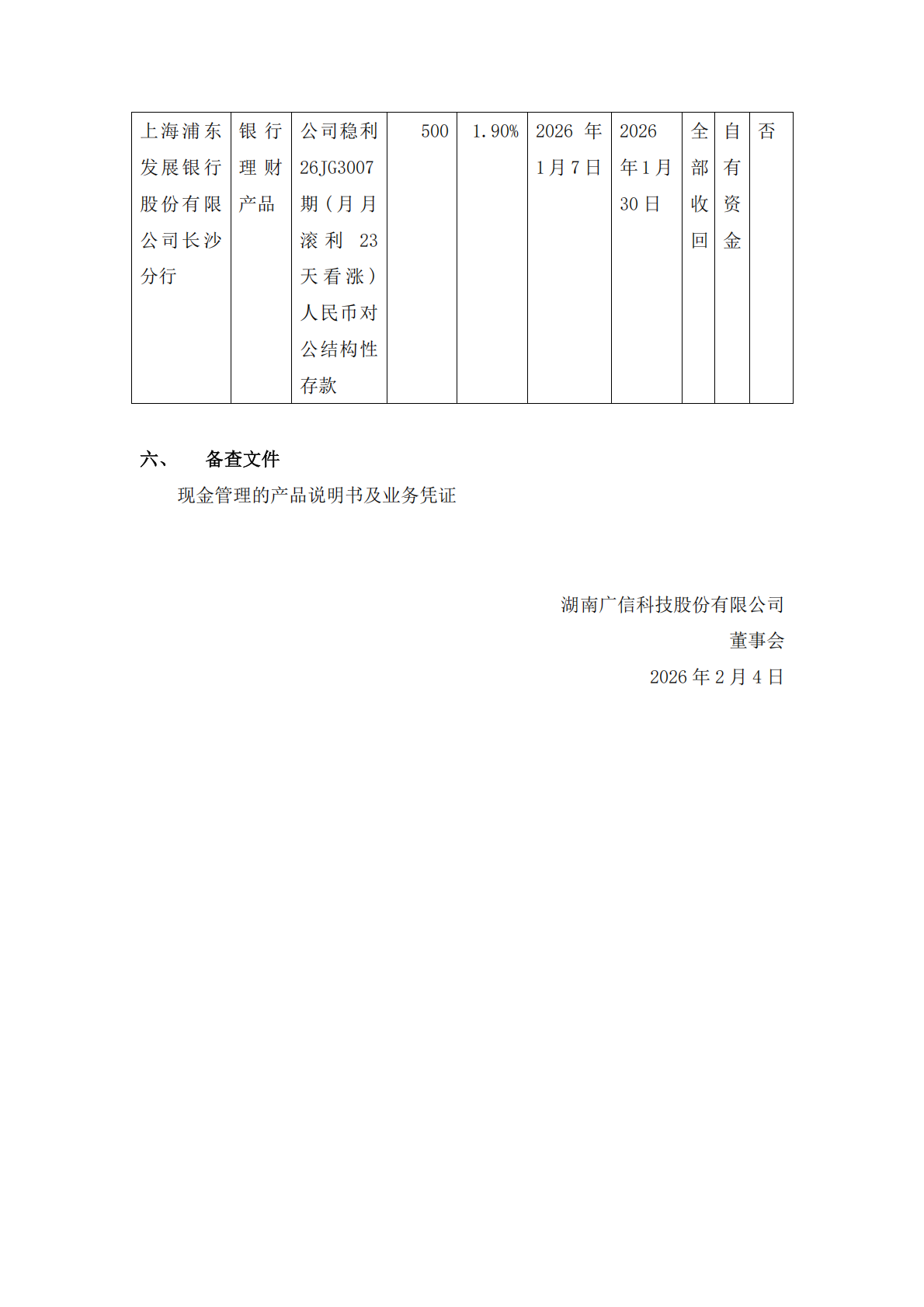
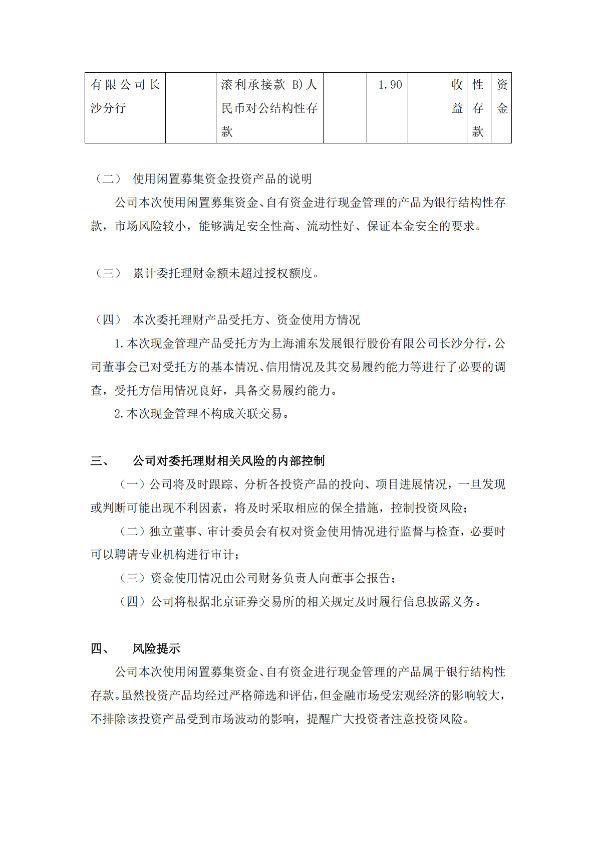
关于使用部分闲置募集资金及自有资金进行现金管理的进展公告
发布时间:2026-02-03
来源:
上一篇
下一篇